ELECTRICAL ENGINEERING

Analog/Digital Design

From op-amps to FPGAs, Haman Engineering has the expertise to bring a multi-discipline project together.

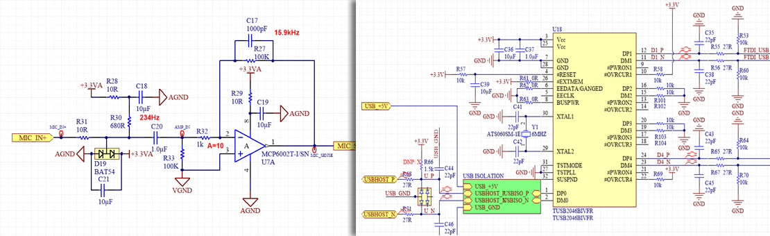
Analog design,Digital design

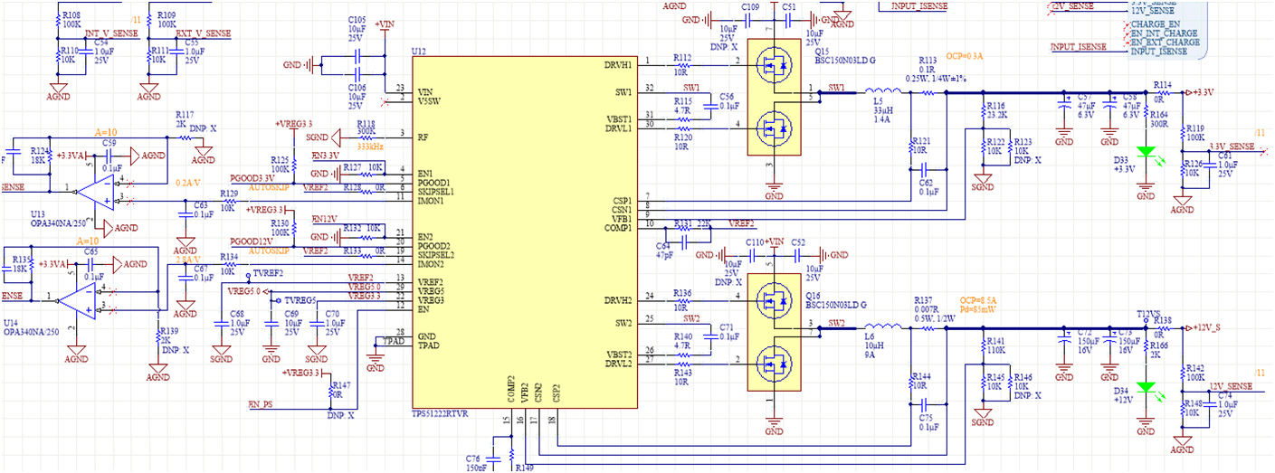
Power Design

No design works without a power supply. From the largest line powered device, to the smallest low-power coin cell wearable that has to last months, we've done it all. Linear regulators, buck/boost converters, SEPICs, and custom designed Li-Po chargers are where we excel.

FPGA Design (VHDL)

Does your project require fast processing where a MCU just won't cut it? Need lots of custom glue logic? We have experience building entire SOCs around an FPGA. Soft processors, motor controllers, audio, SERDES, and PCI-E interfaces have been designed by us.

Analog design,Digital design

RF Design

Haman Engineering has worked on the following RF designs:

PCB Layout

Need a complex PCB designed? We have done everything from simple and cheap single sided boards, to complex 6-8 layer motherboards.

Analog design,Digital design
PCB layout

All of our designs are fully 3D to enable integration with MCAD.
This allows precise clearance checking and provides a complete design for promotional material.

Our expertise with Solidworks allows us to quickly and efficiently work with a mechanical engineering team to solve component placement and clearance issues. We can also model custom components.

Solidworks

EMI/EMC

EMI/EMC starts at the schematic design phase and continues into the layout phase.
Experience with the proper high-frequency decoupling and filtering techniques,
as well as proper layout guidelines, saves time and money during EMI/EMC testing.
When things go wrong during testing, you want a team that can propose quick and workable fixes.